Chapter 2

Up and Running: First VRML Creation

-by Justin Couch


CONTENTS


SubjectVRML Showroom for Bubsy's Site Wanted!
DateMonday, July 15 1996 16:44:04 -0500
Fromkmurdock@mail.mcp.com (Kelly Murdock)
Tojustin@localnet.com.au

Attention: Mr. Justin Couch
My name is Kelly Murdock and I've been fortunate to have the opportunity to oversee the development of a Web site for Bubsy's Sports Cars and Heavy Machinery. Bubsy is a great person who is always looking for the latest way to promote his successful business (like the time he tried to spell out Bubsy with fireworks).
Bubsy read this article about VRML and thought we could create a VRML showroom to show off some of Bubsy's latest models. To create a great showroom, Bubsy thought it would be best to pull in a ringer, and that's you. Please consider creating a compelling VRML showroom for this site. Bubsy will reward you plenty for your help and even give you discounts on his new line of bulldozers.
Thanks for helping out.
Kelly Murdock
Chief Web Developer for Bubsy

Hmmm. This looks like something interesting-a new virtual showroom. (Besides, I need a new family bulldozer, so this will be worth it.) Lucky for me he attached a whole heap of files he used for creating the Web pages to guide me in the style of the VRML model.

Creating a Web page is a fairly well-understood process these days, but creating a 3D scene you can wander around in on the Web is not so well understood. Before you delve into the wonders of VRML, you'll get a quick introduction to what it is and how to use it. In this chapter, you'll cover the following tasks:

What Is VRML?

The Virtual Reality Modeling Language (VRML) is the de facto standard for delivering platform-independent virtual reality over the Internet. VRML is to 3D graphics what HTML is to document formatting. With a simple text file, you can describe how a virtual world looks and behaves and navigate around it without restrictions.

VRML is a relatively new technology. Version 1 was completed in August 1995, and the next major version will be finished by the time you read this. A VRML file works a bit like HTML because it's all done in text. However, instead of working with 2D text documents, you're placing objects in 3D space, then wandering around in it.

However, the question you really want answered is, "What can I use it for?" Well, what would you like it to do? VRML can be used in a wide variety of situations. VRML 1.0 described purely static scenes, which meant it was good for producing virtual art galleries and designing mock-ups of buildings, but it lacked any real interactive element. For example, there was no way to watch a real-time virtual Wall Street. With the arrival of the second version, though, you'll be able to create worlds that respond to input of almost any form. You could create a complete VRML airline reservation system, design a virtual factory that controls a real one from a distance, or just have a great homeworld to impress your virtual neighbors.

Experiencing VRML: Browsers

To enjoy the wonders of virtual reality, you need a browser with VRML capabilities. With the current popularity of Netscape and its plug-in capabilities, many different browsers are available. Companies like BlackSun, IDS-software, and Silicon Graphics all offer VRML plug-ins for Netscape. The latest versions of Netscape now include their own VRML browser called Live3D. For most people, this is all they need to get VRML capabilities.

A typical session using Live3D is shown in Figure 2.1. The creators of Live3D were careful when they chose their navigation interface; they based it directly on DOOM. Now, if you haven't heard about DOOM or played it, then where have you been hiding for the past few years? To make your way around the scene, just use the arrow keys to move forward or backward and to turn. Other navigation options, including ones for the mouse, are covered in Chapter 13, "Exploring VRML Browsers and Development Tools."

Figure 2.1: A typical screenshot of a VRML world when using Live3D. The Talosian world of Len Bullard from Terra Vista.

VRML Made Easy: VRML Tools

Even though VRML is just over two years old, a wealth of content creation tools are already available. They vary in both cost and suitability. The first tools were just conversion programs from other file formats to VRML; they were followed by options to export VRML from existing programs. Finally, dedicated VRML editors are now available.

Since my partner developed all his logos with trueSpace, I'll use its sister product, Pioneer, to develop the VRML version of Bubsy's showroom. This makes my task easy because I can just import the original trueSpace file and export it as VRML. The Pioneer look and feel is almost identical to trueSpace, which means all the time you invested learning how to use trueSpace won't go to waste.

Planning Bubsy's VRML Site

Despite his interesting choice in clothes, Bubsy is a pretty traditional sort of guy when it comes to his showroom. He wants his showroom to be a typically earthbound style-one large room for the cars and, of course, the heavy machinery stays outside. Like all business owners, he wants it done yesterday, so the showroom will have to be fairly simple.

What have I got to use? Well, Kelly gave me a copy of Bubsy's logo, so I can use that as a sign. There's a couple of models for the vehicles, and Bubsy wants a room to put the cars in. Sounds fairly simple to do. He also wants to link back to his HTML pages, so I have to accommodate that, too. It looks like the best way to tackle this job is to start with a basic showroom, then add other parts later.

Starting with the Showroom

The showroom can be simply constructed from a box for the main part and a couple of polygons for the roof. On the outside, put the sign in the traditional place above the door.

Creating the Showroom

The basic showroom is constructed by creating one box, then using Pioneer's boolean functions to subtract other objects from it. The outside of the showroom is created first, then the inside box is subtracted from it to get the interior room. A large window and door are created in the same fashion. Subtracting from the box means there's no floor, so a plane is used for that.

Tip
Later on, when you add some grass outside the building, it will also cover the floor because it has the same height as the outside ground. To make sure the floor is visible, offset it by a very small amount, like 0.01.

Now, Bubsy is fairly fussy because he wants the virtual showroom to look just like his real one, so follow these steps to accomplish that:

  1. The real showroom is a standard brick building. First, create the basic room by placing two boxes in the scene-one slightly smaller and inside the other. Use the boolean functions to subtract the inside box from the outside one to make a room.
  2. Use Pioneer's brick texture to make the outer box look like a brick building. You might want to switch to the Rendered mode rather than Wireframe so you can see the effects of the textures. To add a texture, in the Object Paint menu choose the Top option, which paints the entire object. The default selection is to paint only a single surface at a time.
  3. To make it look right, you need to scale the texture to the right proportions. For Bubsy's showroom, I used 100 bricks by 20. This can be done by using the Scale dialog box and adjusting the values while watching the effects.
  4. Immaculate as ever, Bubsy has a white floor to display the Viper on. Just add a normal plane and size it so that it's bigger than the inside of the room but smaller than the outside of the building. This will give you a nice smooth connection between wall and floor.
  5. Using the material properties, turn off the texture map and adjust the color to what you want-a nice bright white with plenty of reflection, in this case.

The real showroom has writing on the windows advertising the specials for that week.

  1. You can easily do this for the virtual showroom by putting in another object and again using the boolean functions to subtract areas for the windows and the doors.
  2. To create a window with sign writing on it, place a plane where the window is and apply to its face a GIF image that has a transparent background. Lucky for me, the 3D title image Kelly created in the previous chapter is just like the writing on the windows.
  3. Some browsers may not support GIF images, so to keep up the realism the window has the Material property set the transparency to almost 1.

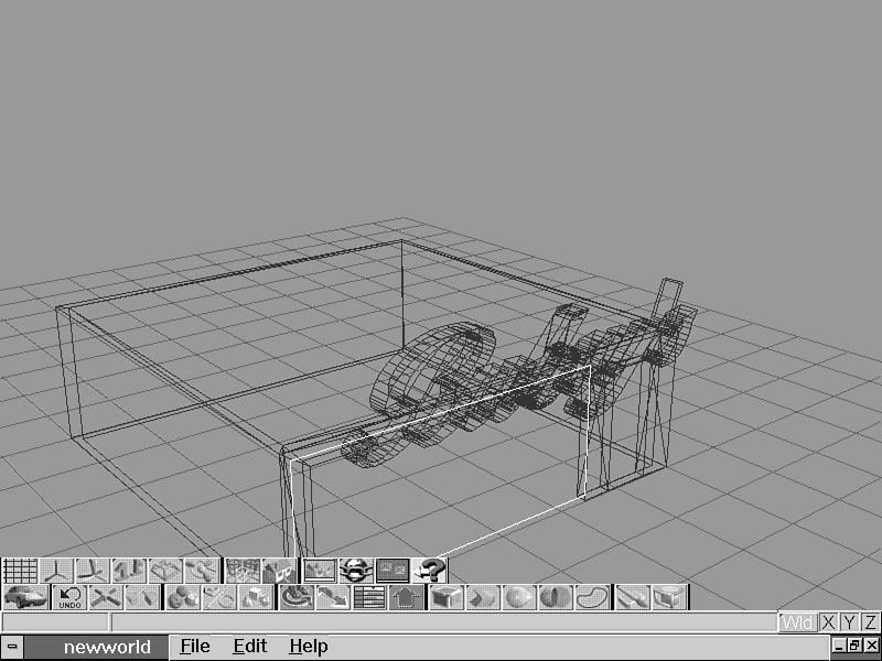
At this stage, the roof has been left off so you can still see inside when the car is placed. However, the floor has been added to use as a reference later.

Figure 2.2: The basic room structure in wireframe. Notice that the walls and doors have been removed.

Adding the Logo and Vehicles

The loading of the logo is a very simple thing.

  1. Choose Select | Object from the menu, pick the logo file created by Kelly with trueSpace, and insert it directly into the scene. I used the standard trueSpace file Kelly sent me and adjusted it to fit the scene.
  2. The usual scaling and translation were done to make the logo look right in the scene because the original file produced a logo bigger than the rest of the building.
  3. I placed the logo just above the building over the entrance. In a concession to virtual reality, the logo floats in space. It looks much better than creating lots of visually unappealing supports. Besides, it's easier to do it that way!
  4. The two vehicles are added in the same way. Place the Viper inside the showroom and leave the forklift outside in front of the building. The models came from the Viewpoint collection included on this book's CD-ROM. The Viper model is so large it created problems in Pioneer, so I had Kelly remove a lot of details from the original file before he sent it on to me. Originally, it was so big that Pioneer would create error messages and just not display it at all. Once it was trimmed down substantially, I could add it to the scene directly.
  5. Sometimes you will find it necessary to hand-edit the file to include it in the right position. The forklift, being much simpler, was easy to do automatically.

Tip
The models are very high detail, so when you save them, make sure you turn the precision down. A precision value of 2 should be enough to get reasonably accurate models.

Adding a Roof

Now that you've placed some vehicles in the scene, you need to add a roof. The simplest method of doing this is to create a box and deform it to a pyramid shape by using the Deformation tool.

  1. First, create a box and place it in the right position so its base lines up with the top of the walls.
  2. Select the scale in the Z axis. Select the top of the cube and move it so that the corners meet in the middle.
  3. You need to expand the bottom out so that it spans the sides of the building.

The end result is a roof pitched on all four sides just like a real one. To finish it off, use a gray tile for a realistic look in the same method as the brick texture was added to the walls.

Sprucing Up the World with Scenery

If you look at this file with a VRML browser, then you'll notice that the forklift is floating in mid-air. To remedy that, you'll add a bit of surrounding scenery.

First, the forklift needs to have some ground to sit on. I made it from a normal polygon that I added a grass texture to. The default setting for the grass texture looks fairly ordinary, so you can increase the amount of wrapping as I did with the brick walls and roof, which produces a much better grass effect.

Trees were constructed by placing a cylinder and then stacking a few cones on top. Once you're satisfied with the first one, then add a couple more by collecting the primitives in the first one as siblings and then choosing the Edit | Copy function from the menu. This function places the copy on top of the original, so you'll need to move the copy to the location you want. For my scene, I made four trees and placed them in a clump on the right-hand side. (See Figure 2.3.)

Figure 2.3: The completed showroom ready to be put on the Web.

Putting the World on the Web

After creating your VRML world, you need to display it somewhere. The file extension for VRML files is .wrl, so from an HTML page all you need to do is make the anchor tag point to the VRML file.

  1. Add a link to the VRML world from the HTML page. You can use a statement like this to add a link to the VRML world:
    Come and see my <A HREF="showroom.wrl">virtual showroom</A>
  2. Click on this link. Two things might happen. If you're loading the file from the hard drive, then it will probably appear the way it should. If you're loading it from the Web, you might be lucky enough to have the same result. If so, then there's nothing more to do-just upload the files you need.
  3. However, if all you get is a text document showing you the file's source, then some more work is in order. This result, by the way, means your Web server isn't configured to handle VRML files. You need to hassle your service provider or system administrator to add the correct configuration, which involves adding a new MIME type for the VRML files, like this:
    x-world/x-vrml .wrl

The actual configuration varies depending on the brand of the Web server. Giving them this information should be enough to get you up and running. Once that's done, you should be able to load the file properly.

Workshop Wrap-up

There's your first world, ready to be published on the Web. As you have seen, it's possible to create a great-looking world without even knowing what VRML is. Graphics editors make creating cool worlds easy. However, these worlds were all static. You haven't even seen the latest version of VRML, the real subject of this book. In this chapter, you used just version 1.0-still an effective tool for 3D content, but the real fun hasn't started yet!

Next Steps

Now that you've had your first taste of both 3D graphics effects and 3D worlds, you need to go and learn some more. You can learn how to create all sorts of wonderful 3D graphics effects in the next two parts of the book. My co-author, Kelly, will look at everything from simple 3D buttons to animated logos.

Q&A

Q:
What sort of tools did you use to create the VRML world?
A:
Apart from Caligari's Pioneer, no other tools were used to create the world. Some parts were given to me by my co-author as files created in non-VRML tools like trueSpace. They could just as easily have been created in Pioneer, but a lot of VRML site design ends up being done this way. Often your client has a collection of 3D models and 2D images that he or she would like to use.

I have to admit I did cheat for one little section-including the Viper model. It came from a very complex original model that was just too big for Pioneer to handle when loaded in with other scenery. So I added it by hand-editing the text source file in Notepad. You'll probably find that this is the way much day-to-day work is done-the basic model is created with a modeling tool, then finished in a text editor.

Q:
Besides Pioneer/trueSpace, is there any other combination of tools available?
A:
A difficult one to answer, because new products are coming out all the time. What's true today may not be true tomorrow. However, an increasingly popular choice is releasing a browser and builder together. A number of companies, such as IDS Software, Sony, and Silicon Graphics, do this, and many of them can import external formats like DXF.
Chapter 13 looks at the different methods of generating VRML files. The good thing is that most of your standard 3D modeling tools now either directly or indirectly support VRML output.